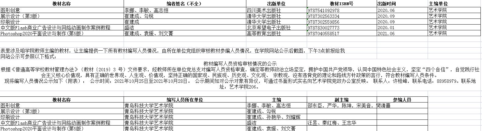
根据《普通高等公司教材管理办法》(教材〔2019〕3 号)文件要求,经教师所在单位党总支对编写人员资格审查,确定等教师政治立场坚定,拥护中国共产党领导,认同中国特色社会主义,坚定“四个自信”,自觉践行社会主义核心价值观,具有正确的世界观、人生观、价值观,坚持正确的国家观、民族观、历史观、文化观、 宗教观,没有违背党的理论和路线方针政策的言行,符合教材编写人员条件。
现将编写人员情况公示如下(附表): 公示时间:2021年10月25日至2021年10月28日。 公示期间如对公示对象有异议,可通过书面形式实名向艺术公司党政办公室反映。 联系人:许桂峰,联系电话:88958979。联系地址:betway西汉姆联206。
